2026年江苏科技大学粮食学院食品硕士招生调剂信息

2026-04-03

江苏科技大学

江苏科技大学考研调剂信息

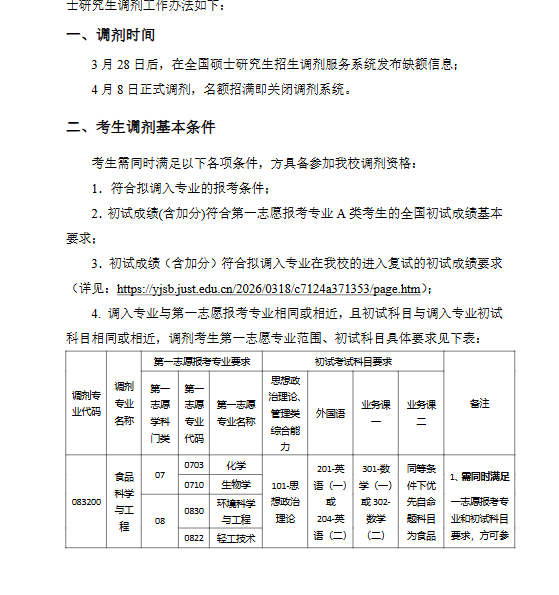
2026年江苏科技大学粮食学院食品硕士招生调剂信息详见:

image.png

image.png

温馨提示:
该信息自网络渠道整理,没有辨别其有效真实性,若对本信息有意向,请联系院校老师核实。若有不妥,请联系我们删除。同时提醒大家,在调剂复试阶段,一定注意不法分子,在交流过程中涉及金钱等,切勿相信,谨防上当受骗。谢谢。
删除信息请联系 tiaoji@163.com

上一篇: 2026年华南师范大学教育科学学院硕士招生调剂信息 下一篇: 2026年兰州交通大学土木工程学院硕士招生调剂信息
扫一扫关注
公众号:考研信息网
免费提交个人调剂需求

推荐网课更多 >

往年信息更多 >